Finanțări primite prin firme de tip offshore, de la companii de recuperări a datoriilor către bănci – BCR și Intesa Bank în special -, dar și din presupuse fapte de corupție au stat la baza ascensiunii FC Rapid 1923. Este vorba de societatea care deține echipa de fotbal care este acum pe locul șase în Liga I după ce în 2017 era în divizia a patra a fotbalului românesc.
Conform datelor obținute din documentele consultate de Playsport.ro din ancheta DNA privindu-l pe Daniel Tudorache, sunt indicii că fostul primar al Sectorului 1 a investit prin intermediul fostei soții aproape 1,5 milioane de euro la Rapid. Banii ar putea proveni din fapte de corupție.
Playsport.ro își asumă să prezinte în următoarele săptămâni materiale din care să reiasă modul în care sunt finanțate echipele de fotbal din prima divizie.
De la înființarea din anul 2017 și până în acest moment când clubul se află pe locul șase în clasamentul Ligii I – e adevărat după doar zece etape – originea banilor care au finanțat echipa de fotbal a Rapidului a fost un mister. Asta mai ales în condițiile în care acționarii din acte nu au fost cunoscuți niciodată ca oameni care să-și permită investiții de milioane de lei.
Pentru a desluși sursa banilor de la Rapid trebuie să ne întoarcem în 2016. Atunci a fost anul în care clubul – cel care purta marca și avea palmaresul entității înființate în 1923 – a dispărut juridic și din competițiile de fotbal. Clubul deținut o mare perioadă de George Copos a intrat în insolvență în 2012 și, apoi, a fost desființată în 2016 din cauza datoriilor și a falimentului declarat de judecători. Astfel, Rapidul (clubul înființat în 1923) dispărea ca echipă de fotbal în urmă cu cinci ani.
Sezonul 2017-2018, liga a patra
În 2017, în luna iunie, o asociație de presupuși suporteri ai Rapidului și Primăria Sector 1 condusă atunci de Daniel Tudorache se asociau și formau asociația Academia Rapid, ONG-ul care avea să înființeze o echipă cu același nume (Academia Rapid). Echipa a fost înscrisă în liga a patra, zona București.
În luna mai 2018, se înființa și firma Fotbal Club R București SA. Fondatori și acționari erau Ovidiu Burcă, Asociația Clubul Sportiv Rapid Redivivus 2017 București și Adrian Olariu.

Actul constitutiv al Asociației Sportive Academia Rapid București a fost întocmit pe 8 august 2017. Documentul de înființare al ONG-ului îi are ca membri fondatori, conform datelor obținute de la Ministerul Justiției, pe: Ovidiu Burcă, Adrian Olariu și pe Vasile Mălureanu, în calitate de reprezentat al entității juridice Rapid Redivivus 2017.
Generalul în rezervă Vasile Mălureanu, ofițer în Direcția I (Informații interne) din Securitate. O parte dintre aceste informații au fost prezentate prima dată de ProSport.
Ovidiu Burcă este fostul jucător format la academia înființată de Gică Popescu și care a jucat, printre altele, la Universitatea Craiova, Dinamo, Rapid, dar și în Germania sau China.
Adrian Olariu este un fost taximetrist. Conform datelor obținute de la Primăria Generală a Capitalei el are o licență de taximetrist pe persoană fizică autorizată pentru un autoturism Dacia. Cumva, acesta a fost unul dintre primii acționari ai Rapidului și până în 2021 a făcut parte din consiliul de administrație al clubului. În acest moment, acesta este un fel de administrator al clubului. „Oli” este apelativul de alint cu care acesta este salutat de angajații de la Rapid. Acesta nu a putut fi contactat pentru a ne preciza dacă a investit propriu-zis la club și care a fost sursa investițiilor sale.

La finalul acestui sezon, echipa a promovat din eșalonul patru al fotbalului românesc în cea de-a treia divizie a sportului rege.
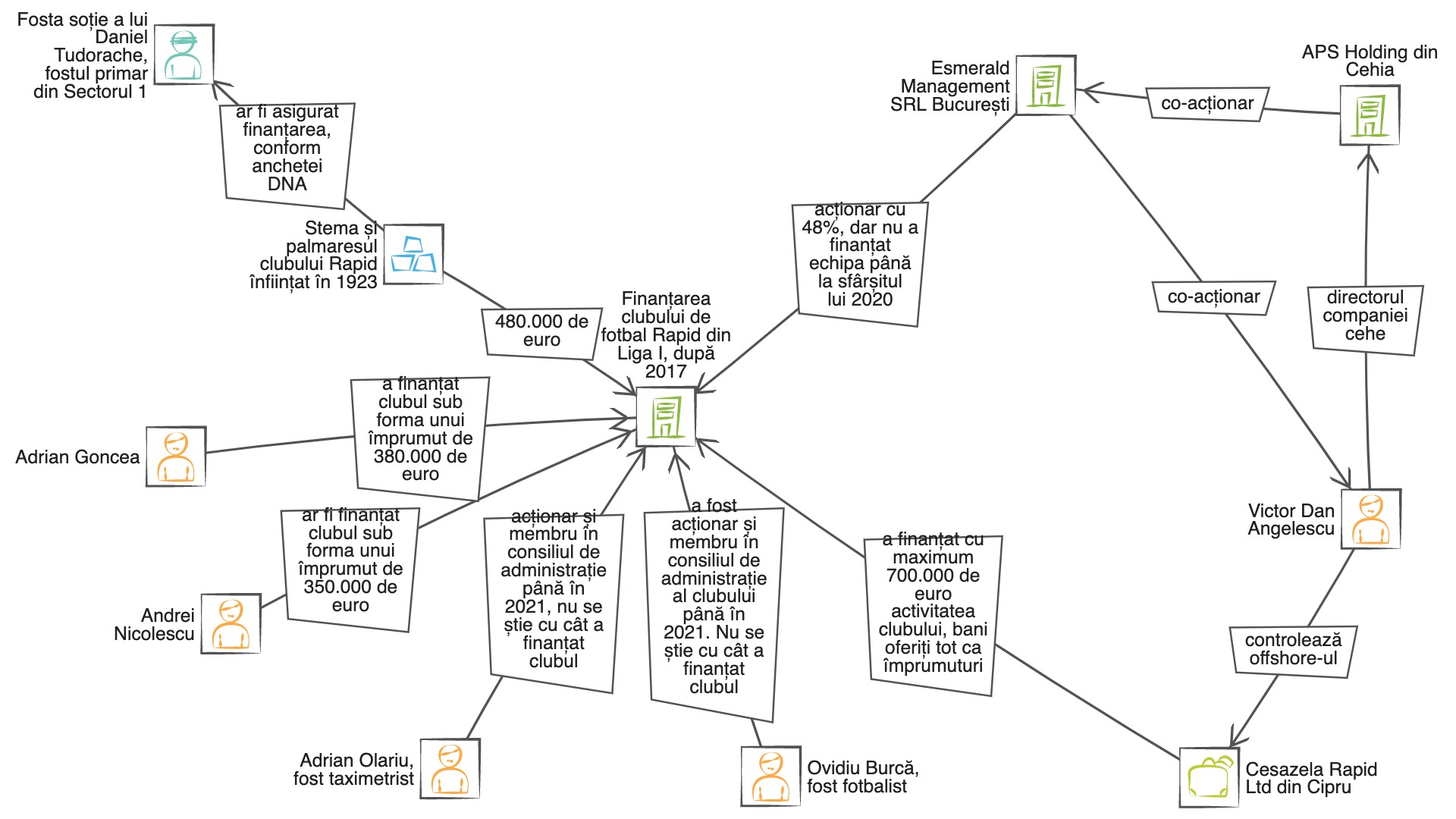
În luna iulie 2018, în urma unei licitații care și acum face obiectul unei dispute în justiție, firma FC R București SA cumpăra cu 480.000 de euro mai multe sigle și palmaresul clubului Rapid. Este vorba de entitatea înființată în 1923 și care a fost deținută după Revoluție de George Copos.
După asta, în luna octombrie, firma își modifica numele și devine Fotbal Club Rapid 1923 SA, denumire păstrată și în prezent.
Însă imediat după ce s-a obținut presupusul palmares, primarul Daniel Tudorache declara în gsp.ro că a fost găsit un investitor care va asigura 50% din bugetul clubului, iar restul de 50% va proveni de la investitori pe care el personal îi va „recruta”. Bugetul clubului era de un milion de euro. Aici mai trebuie precizat că inițial primarul Sectorului 1 dorea să finanțeze echipa cu bani de la bugetul municipalității de sector. Însă, acest plan s-a lovit de faptul că legea nu mai permite finanțarea cluburilor de fotbal cu bani publici decât în anumite situații.
„Avem discuții foarte avansate cu Victor Angelescu, care va prelua 50% din acțiunile clubului. Chiar Daniel Niculae l-a adus. E un băiat tânăr, foarte inimos, care a mai avut legături cu lumea fotbalului. Celelalte 50% vor fi acoperite de alți investitori, pe care îi voi aduce la club. Am promis că voi sprijini aceasta echipa. Primăria nu se poate implica financiar, nu ne permite legea. Oricum, bugetul Rapidului pentru Liga a 3-a si obiectivul promovării va fi de un milion de euro.”, a spus acesta pentru gsp.ro în urmă cu trei ani.
Însă, doar în luna ianuarie 2019, intră în firmă Rapidului Victor Dan Angelescu. Acesta nu devine acționar la acest moment, ci este numit președinte al consiliului de administrație. Odată cu el, în forul de conducere al firmei care controlează clubul Rapid intra și avocatul Andrei Cristian Nicolescu. Cel de-al treilea membru era Adrian Olariu, taximetristul.

Victor Dan Angelescu este actualul director al grupului ASP Holding, o companiei cehă specializată în operațiuni financiare, în special recuperare debite. La momentul în care intră în clubul Rapid, Angelescu era reprezentantul pe România al acestui grup ceh. Angelescu a jucat fotbal la juniorii Sportului Studențesc si a mai fost implicat ca investitor la echipe precum ASR Brașov sau Sportul Snagov. A susținut că a ajuns să investească la Rapid la rugămințile lui Daniel Niculae, fostul internațional român care s-a remarcat la Rapid.
Tot în luna ianuarie 2019, un offshore cipriot reprezentant de Angelescu, conform datelor obținute de la Registrul Comerțului din Cipru, apare în acționariatul FC Rapid 1923. Este vorba de Cesazela Rapid Ltd din Nicosia. Căsuța poștală din Cipru prelua 40% din acțiunile clubului.
Cesazela este numele cu care începe denumirea unor offshore-uri folosite de compania cehă ASP Holding pentru efientizarea fiscală și evitarea legală a plății unor taxe în țările unde operează firma. Însă, din datele înregistrate la Registrul Comerțului din Cipru, reiese că Cesazela Rapid Ltd este înființată exclusiv pentru finanțarea echipei de fotbal din România și nu are legătură cu alte operațiuni fiscale ale grupului ASP Holding.
Sumele achitate prin intermediul offshore-ului pentru acțiunile de la Rapid au fost unele modice, 16.000 de lei în total pentru 40% din Rapid, așa cum reiese din documentele de la Registrul Comerțului. Cesazela Rapid Ltd a cumpărat cu 10.300 de lei cele 33,33% de acțiuni de la taximetristul Adrian Olariu și 6,67% dintre acțiunile deținute de Burcă, contra a 6.000 de lei.
Acționariatul clubului era la începutul lui 2019 astfel: Asociația Club Sportiv Academia Rapid București – 33,33%, Ovidiu Burcă – 26,67% și Cesazela Rapid Ltd Nicosia cu 40%.
La finalul acestui sezon, FC Rapid 1923 București promova din liga a treia în eșalonul secund al fotbalului românesc.
În luna iulie 2020, acționariatul firmei care deține clubul Rapid se schimbă din nou: Asociația Club Sportiv Academia Rapid București mai deține doar 3%, Cesazela Rapid Ltd – rămâne cu 49%, însă în firmă intră Liviu Gheorghiță Goncea care are 48% dintre acțiuni.
Goncea este un fost consilier local al PSD și un apropiat al lui Daniel Tudorache, primarul Sectorului 1 la acel moment, iulie 2020. Conform ultimei declarații de avere, din vara lui 2019, acesta avea venituri și economii bancare de aproape un milion de euro. Însă din această sumă, peste 400.000 de euro le reinvestise în afacerile auto pe care le deține.
După schimbarea acționariatului are loc și playoff-ul pentru promovarea în prima divizie, însă Rapidul ratează promovarea și rămâne încă un an în eșalonul doi.
Mai reamintim că, din toamna anului trecut, Daniel Tudorache nu mai este primarul Sectorului 1, pierzând alegerile pentru primărie. În schimb, este ales două luni mai târziu, ca deputat din partea PSD.
În februarie, anul acesta, acționariatul firmei se schimbă iar: Asociația Club Sportiv Academia Rapid București are 3%, Cesazela Rapid Ltd – 49%, iar în acționariat intră și Emerald Management SRL din București cu 48%. Practic această firmă preia acțiunile lui Goncea.
În luna iunie, avocatul Andrei Nicolescu iese și el din consiliul de administrație al firmei, odată cu Adrian Olariu. Între Nicolescu și Angelescu izbucnește un conflict plecat de la banii pe care avocatul i-ar fi investit, sub formă de împrumuturi, la Rapid.
Esmerald Management este o firmă care este controlată în parteneriat, câte 50%, de Victor Dan Angelescu și APS Capital Group SRO din Cehia, una dintre firmele holdingul pe care Angelescu în conduce.
APS Capital Group face parte din APS Holding, companie înregistrată în Luxemburg, dar care este înființată și deținută de Martin Machoň. Majoritatea operațiunilor sale sunt în Cehia și Slovacia, dar grupul operează în alte zece state.
La sfârșitul sezonului trecut, clubul a promovat în prima divizie, în Liga I.
Angelescu a anunțat pentru acest an un buget de 1,8 milioane de euro, bani care vor proveni probabil tot din investiții acordate prin împrumuturi. În acest moment, după zece etape, clubul se află pe locul 6, cu 17 puncte, 4 mai puține decât ocupanta locului secund, FC Botoșani.
Sursa banilor 2017-2020
De la înființare și până acum, originea banilor care finanțează Rapidul nu a fost mereu la vedere.
Conform datelor obținute de la Ministerul de Finanțe, firma FC Rapid 1923 a produs de la înființare (2017) și până la sfârșitul anului trecut suma de 2,26 milioane de lei, undeva la 450.000 de euro. Banii sunt probabil proveniți din contracte de sponsorizare, bilete și eventuale vânzări de jucători.
În acel an, firma a produs doar 28.000 de lei. În schimb, primește un împrumut de 4,3 milioane de lei. Aproape 900.000 de euro la nivelul anului 2018. Cert este că prin firmă au trecut 2,6 milioane de lei. În acest an este cumpărat palmaresul.
Echipa de fotbal activa deja în liga secundă, iar veniturile proprii ale clubului sunt de 860.000 de lei, aproape 200.000 de euro. La această sumă se adaugă un împrumut de 3,7 milioane de lei primit de firmă.
Echipa Rapid rămâne tot în liga a doua, dar veniturile firmei cresc până la aproape 1,4 milioane de lei. Totodată cresc și datoriile firmei cu încă un împrumut de 3,6 milioane de lei.
Astfel, oficial conform datelor de la Finanțe, de la înființare și până la sfârșitul anului trecut, s-a investit la Rapid (prin împrumuturi) suma de 10,3 milioane de lei, undeva la 2,1 milioane de euro.

Conform procurorilor Direcției Naționale Anticorupție (DNA) între momentul înființării noului club Rapid (2017) și sfârșitul anului trecut, unul dintre acționari a fost de fapt fostul primar al sectorului 1, Daniel Tudorache. Actualul deputat ar fi achiziționat acțiunile prin intermediul fostei sale soții, Adina Tudorache.
De fapt, așa cum a aflat Playsport.ro din ancheta procurorilor, fostul primar ar fi investit – prin participațiune și împrumuturi acordate de soția sa – 1,5 milioane de euro la finanțarea Rapidului. Asta cel puțin reiese din actele găsite de anchetatori.
Mai exact, în 2018 Adina Tudorache a pus la dispoziție 640.000 de euro într-o participațiune (o formă legală de asociere între persoane fizice și persoane juridice care nu trebuie înregistrată la Registrul Comerțului). Din acești bani s-ar cumpărat marca Rapidului cu 400.000 de euro, iar restul banilor au fost folosiți la finanțarea echipei.
Mai mult, Daniel Tudorache prin fosta sa soție ar fi împrumut o persoană cu 900.000 de euro. Conform investigației DNA, acest împrumut a fost folosit tot pentru a finanța clubul Rapid. Din informațiile obținute de Playsport.ro reiese că în contabilitatea clubului nu a ajuns întreg împrumutul de 900.000 de euro, bani plecați de la Adina Tudorache. Fostul primar, actual debuta, Daniel Tudorache a respins pentru PlaySport.ro acuzațiile procurorilor și a declarat că Rapidul nu a fost finanțat din fapte de corupție, așa cum susțin anchetatorii în dosarul care-l vizează.

Cert este că la acest moment, conform informațiilor obținute de PlaySport.ro, din împrumuturile de 2,1 milioane de euro care au fost acordate Rapidului din 2017 și până la sfârșitul anului trecut: 640.000 ar fi provenit de la Adina Tudorache, 350.000 de euro de la avocatul Andrei Niculescu și 380.000 de euro de la fostul consilier local PSD, Adrian Goncea.
Da, am niște bani investiți la Rapid, inclusiv din Liga 4, pentru că era greu de plecat. Lumea trebuie să știe că chiar și cu entuziasmul care era, cineva trebuia să asigure toate condițiile echipei. Suma a crescut, acum e mai mare, dar e o investiție în care eu cred”, a recunoscut Andrei Nicolescu, la ProSport LIVE.
De curând, Angelescu a lăsat să se înțeleagă că Nicolescu nu a dat banii la club efectiv. „Dumneavoastră credeți că un avocat necunoscut înainte de intrarea in fotbal are 350.000 de euro, n-are ce sa facă cu ei si ii da împrumut la Rapid fără să fie acționar? Dumneavoastră i-ați da așa, pe vorbe dulci? In mod normal, ar trebui ca suma asta sa fie 5-10 la suta din avere pentru ca nu cred că-ți dai toți banii la un club la care nu ai acțiuni. Atât am de comentat. De ce dai unui club suma asta daca nu ești acționar?!”, a declarat acesta pentru gsp.ro.

Restul până la 2,1 milioane de euro, este vorba de o sumă de 700.000 de euro ar fi finanțarea adusă de Angelescu și holdingul ceh pe care îl reprezintă. Angelescu a refuzat mereu să precizeze clar dacă banii cu care susține echipa sunt și săi sau ai grupului ceh pe care îl reprezintă.
Grupul APS Holding face bani în România în special din recuperarea datoriilor persoanelor juridice și fizice pe care acestea nu le mai pot plăti. Compania execută datornicii de la BCR și Intesa Bank în special (având un fel de exclusivitate cu aceste bănci), dar are contracte de recuperare parțiale și cu alte bănci. Mai mult, compania face și operațiunile de recuperare cu ajutorul executorilor a creanţe din domeniul telecomunicațiilor sau utilităților. Doar din contractele cu BCR și Intesa, compania ar avea de recuperat datorii de 1,2 miliarde de euro.
Chiar dacă în vara lui 2018 firma care deține clubul de fotbal cu numele de Rapid din Liga I a cumpărat sigla și palmaresul clubului înființat în 1923, în toamna anului trecut judecătorii Tribunalului București au decis că vânzarea a fost ilegală. În sensul că vânzătorul nu deținea palmaresul și siglele scoase la licitație.
Decizia a putut fi atacată cu apel, iar primul termen al rejudecării nu a fost încă stabilit. Cu toate acestea, legal, echipa de fotbal din prima divizie nu ar fi putut folosi marca până la o decizie contrarie, hotărârea Tribunalului București fiind una executorie. Cu toate acestea, forurile de fotbal au permis clubului controlat acum de Angelescu să se prezinte cu numele de Rapid și în actualul sezon.
Conform instanței, palmaresul se afla în 2016 proprietatea asociației AFC Rapid și nu la clubul FC Rapid, firma desființată în 2016. Astfel, executorul nu putea scoate la licitației palmaresul și siglele clubului odată cu falimentul firmei deținute în trecut de George Copos.
De altfel, președintele fondator al asociației a fost tot George Copos.
Pe scurt, firma desființată în 2016 din cauza datoriilor neplătite deținea dreptul de joc în prima divizie, în timp ce asociația deținea palmaresul și siglele.
Prezent de curând la o emisiune live, Dinu Gheorghe, fostul președinte al clubului și colaborator al lui George Copos, a declarat că aceasta ar fi în spatele asociației care a revendicat palmaresul în instanță.